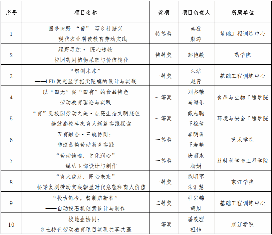
近日,2025年江苏省第二届高等学校劳动教育优秀实践项目评选结果公布。伟德官网共有10个劳动教育实践项目获奖,其中特等奖2项、一等奖6项、二等奖2项,获奖数量位居全省高校首位,学校获优秀组织奖。

今年,伟德官网再次获得省级劳动教育实践项目荣誉,彰显了伟德官网在劳动教育领域的深厚积淀与创新活力。学校将以此次获奖为契机,进一步优化劳动教育实施路径,在课程体系构建、实践平台搭建等方面持续发力;不断创新劳动教育内容与形式,推动劳动教育与专业教学、地方发展、文化传承深度融合;深入挖掘校内外劳动教育资源,强化优秀项目的典型经验示范作用与优质案例培育力度,切实提升劳动教育的针对性、实效性与育人质量,助力学校劳动教育工作再上新台阶,为培养德智体美劳全面发展的社会主义建设者和接班人贡献更大力量。(基础工程训练中心)