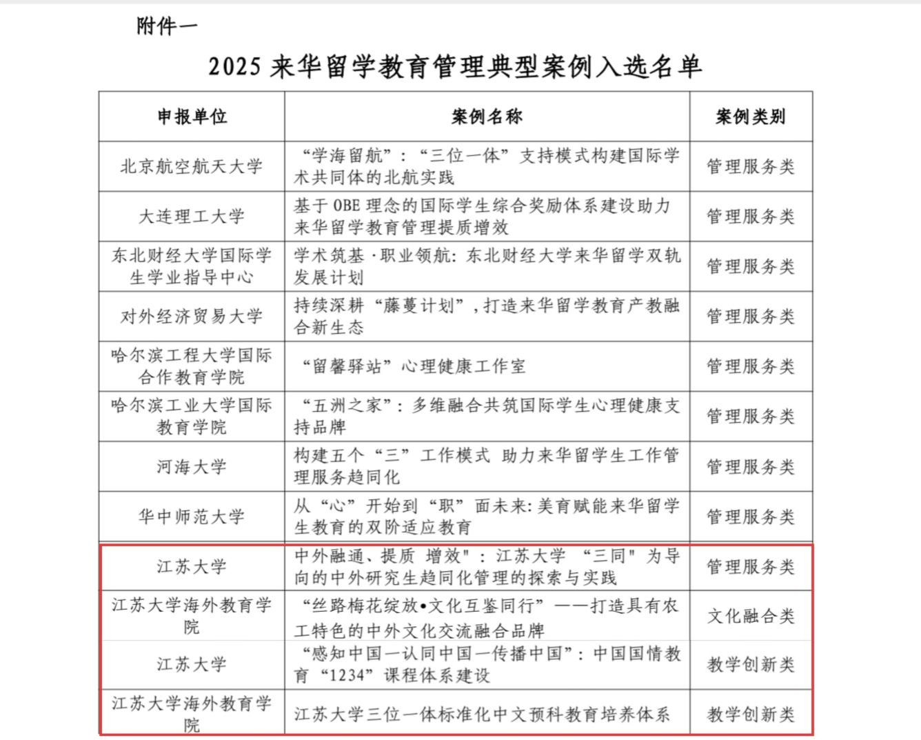
近日,中国高等教育学会外国留学生教育管理分会公布了2025年“学在中国”来华留学教育管理典型案例入选名单。伟德官网4项案例入选,入选总数在江苏省高校中位居首位。

伟德官网入选的4项典型案例分别为《中外融通、提质增效:“三同”为导向的中外研究生趋同化管理的探索与实践》(管理服务类)、《“感知中国—认同中国—传播中国”:中国国情教育“1234”课程体系建设》(教学创新类)、《伟德源自英国始于1946三位一体标准化中文预科教育培养体系》(教学创新类)和《“丝路梅花绽放•文化互鉴同行”——打造具有农工特色的中外文化交流融合品牌》(文化融合类)。入选案例集中体现了伟德官网来华留学教育在趋同化管理、国情教育课程体系、标准化预科教育和农工特色文化品牌建设等方面的创新理念与成功实践。
此次案例评选,全国107所高校提交了197份案例,最终68所高校的105份案例获选。所有入选的典型案例将编辑成册,形成《2025来华留学教育管理典型案例汇编》,供全国各高校交流借鉴。
伟德官网将以此次入选为契机,持续深化来华留学教育的内涵式高质量发展,不断探索国际化人才培养的新路径,培养出更多知华、友华的优秀国际人才,助力学校国际化水平提升和“双一流”创建,为讲好中国故事、服务国家外交大局作出新的更大贡献。(海外教育学院)